首页
关于
关于我们
资质荣誉
服务客户
安博动态
加入我们
联系我们
肯耐珂萨
服务体系
人力资源产品
HCM 软件
招聘和背调
经典培训与人才发展项目
组织调研与咨询
用工形式解决方案
人才派遣
人力外包
招聘及灵活用工
综合解决方案
全球人力
业务外包
人力资源服务外包
组织发展(OD)
人才发展(TD)
学习发展(LD)
资料库/安博分享
政策法规
社保政策
公积金政策
劳动法规
案例分析
工伤案例
医疗案例
生育案例
失业案例
养老案例
劳动关系
媒体中心
新闻资讯
安博电台
职场赋能
在线选课
课程体系
讲师团队
活动
近期活动
活动回顾
检索标题
智能模糊
搜索
媒体中心
新闻资讯
安博电台
职场通用
主页 > 媒体中心 > 新闻资讯 >
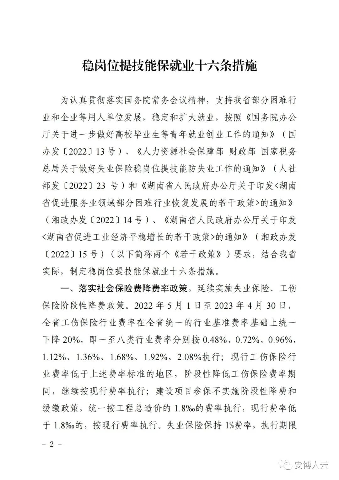
政策 | 湖南出台稳岗位提技能保就业“十六条” 中小微企业招用高校毕业生可获补贴
2022-06-07 15:58
“
5月28日,经省政府同意,省人力资源和社会保障厅、省财政厅、国税总局湖南省税务局联合印发《稳岗位提技能保就业十六条措施》,全力支持省内部分困难行业和企业等用人单位发展稳定和扩大就业。
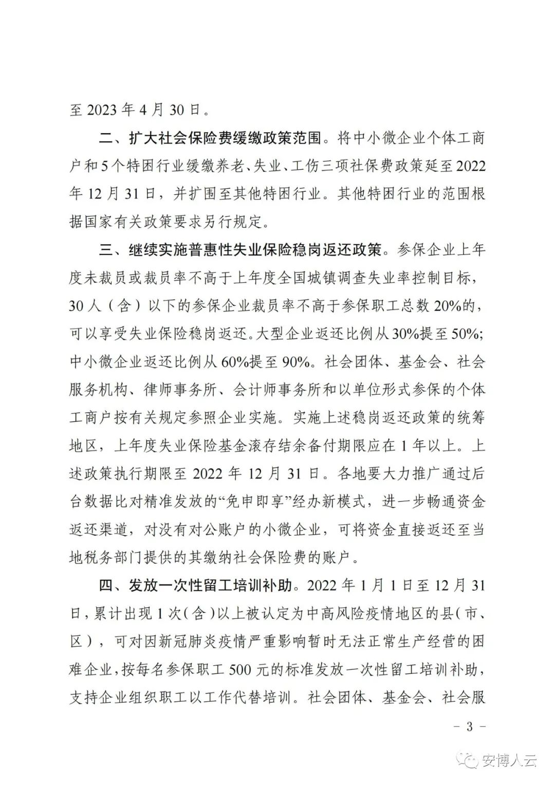
措施包括落实社会保险费降费率政策。延续实施失业保险、工伤保险阶段性降费政策。扩大社会保险费缓缴政策范围。继续实施普惠性失业保险稳岗返还政策,
大型企业返还比例从30%提至50%
;
中小微企业返还比例从60%提至90%
。发放一次性留工培训补助。
“十六条措施”明确落实社会保险费降费率政策。延续实施失业保险、工伤保险阶段性降费政策。2022年5月1日至2023年4月30日,
全省工伤保险行业费率在全省统一的行业基准费率基础上统一下降20%
,即一至八类行业费率分别按0.48%、0.72%、0.96%、1.12%、1.36%、1.68%、1.92%、2.08%执行。
措施还明确将继续实施普惠性失业保险稳岗返还政策。参保企业上年度未裁员或裁员率不高于上年度全国城镇调查失业率控制目标,
30人(含)以下的参保企业裁员率不高于参保职工总数20%的,可以享受失业保险稳岗返还
。
大型企业返还比例从30%提至50%;中小微企业返还比例从60%提至90%
。
措施鼓励用人单位吸纳高校毕业生等群体就业。
对
招用毕业年度高校毕业生并签订1年以上劳动合同
的中小微企业,按照每人1000元的标准,给予一次性吸纳就业补贴。对于吸纳毕业年度高校毕业生就业签订合同并参加失业保险的企业,按照每人1500元标准发放一次性扩岗补助
。上述
政策实施期限至2022年12月31日
。
”
肯耐珂萨·安博
中国人力资本云领军者肯耐珂萨旗下品牌
RECOMMEND | 推荐阅读
点击下方关键词,了解更多安博资讯
最新政策
|
优选干货
|
经典
案例
思享TIME
|
践行者
|
Talk拓课
月度例会
|
今日观点
|
学习沙龙